必赢3003no1线路检测中心
学校首页
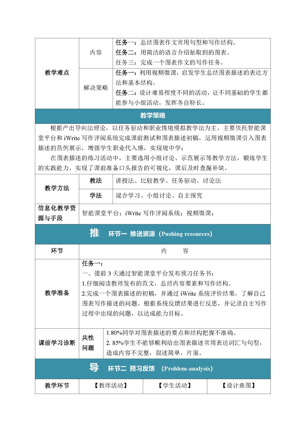
|
教务处
|
黄河涛声
首页
建设动态
教学实践
理论研究
学术活动
研究项目
校级中心
示范课程
首页
>
示范课程
>
大学英语
高职高专职业基础英语第一册Unit5
作者: 时间:2022-05-26
上一篇:
高职高专职业基础英语第二册Unit2
下一篇:
高职高专职业基础英语第一册Unit4
Copyright© 2021All Rights Reserved. 必赢3003no1线路检测中心版权所有 京ICP备05000878 号